https://mp.weixin.qq.com/s/vbgnBh-EoZAR3SrwxK8dBg
中国最高领导人,就傻(三)字,为啥不写出来呢?哪位牛人能给讲讲?




泽连斯基希望与中国最高领导人会晤,卢卡申科将先实现此心愿……
乌克兰总统泽连斯基直言,乌克兰希望与中国进行接触,这有利于乌克兰,还有全球的安全。
在俄乌冲突一周年记者会上,在回答凤凰卫视记者提问时,乌克兰总统泽连斯基直言,乌克兰希望与中国进行接触,这有利于乌克兰,还有全球的安全。
俄乌冲突一周年之际,乌克兰总统泽连斯基出席记者会
泽连斯基甚至直接呼出了中国最高领导人的姓名。对于并不掌握汉语的他来说,能够相当流畅地说出中国最高领导人的名字,确实不容易。
在笑饮看来,这大概率可以得出这样的结论——乌克兰非常重视在俄乌冲突期间,中国的态度。
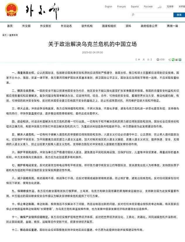
2月24日,中国外交部网站发表《关于政治解决乌克兰危机的中国立场》。毫不夸张地说,举世瞩目。其中当然也包括乌克兰方面。
《关于政治解决乌克兰危机的中国立场》 图:外交部网站截屏在中国发出《关于政治解决乌克兰危机的中国立场》之前,乌克兰外交部长库列巴已经宣称,一旦收到中方文本,一定要仔细研究。值得一说的是,库列巴说这话的场合。他是在与欧盟代表博雷利和北约秘书长斯托尔滕贝格共同出席新闻发布会时所言。换言之,乌克兰方面将自己的意思表示说给了欧盟听,更说给了北约听。
库列巴、斯托尔滕贝格、博雷利(从左至右)出席联合记者会至于北约方面,在笑饮看来,当然也是相当重视中国方面这份立场文件的。2月25日,中国国防部对外披露,2月16日至25日,国防部派团赴匈牙利、德国、欧盟和北约总部举行机制性对话磋商。按照国防部所披露的内容来看,中方与欧洲各方所谈内容,大致是就发展双边防务关系进行商讨,但也“围绕共同关心的国际和地区安全问题深入交换意见”。如此看来,显然,中方的意思表示,也被欧盟、北约所仔细了解了。看上去,谈得还不错。起码,“增进了双方了解和互信”。言归正传。泽连斯基说得也挺明白的,“我们与中国有大量贸易往来。我们非常关心与我们维持正常经济关系的国家”。他还夸中国:“据我所知,中国历来尊重主权完整,这意味着中国要尽最大努力确保俄罗斯撤出我们的领土,因为这是尊重领土完整和主权的体现。”泽连斯基还反问提问的记者:“我认为,现在活着的人不该被杀,平民不该被杀,你同意吗?”
显然,泽连斯基大概率已经看到了中方所提立场文件。他甚至称,“核电站不能被占领,这对全世界是一种破坏”。中方文件中确实提到过核安全,但并非一五一十如泽连斯基所解读的那样。譬如有关核电站,中方提到的是——反对武装攻击核电站等和平设施。
值得注意的是,乌克兰周边一些国家的表态。在俄乌冲突之后,乌克兰周边国家的立场似乎是有所不同的。譬如白俄罗斯方面,因为俄罗斯与之一体化进程的推进,使得其站在两难境地。
在中方提出立场文件以后,白俄罗斯总统卢卡申科立即表态,这是中方“不寻常的一步”。2月25日,中国外交部发言人华春莹对外披露,卢卡申科将于2月28日至3月2日对中国进行国事访问。必须注意到这一访问的时长不短。这说明卢卡申科将有更多机会在中国会晤更多人,并更多走走看看,以及在俄乌冲突走向俄乌和平的道路上,寻觅到更多药方。值得一观的还有波兰总统安杰伊·杜达。实话说,在俄乌冲突发生后,波兰是力挺乌克兰泽连斯基当局的。其强硬态度,比西欧诸如法德等国有过之而无不及。如今,杜达却明言——
西方媒体也聚焦中方立场文件。半岛电视台评价称,中方“提出了通往和平的道路”,英国《卫报》则认为中国“加强了对俄乌冲突的参与”。
半岛电视台网站报道截屏
俄乌冲突的起因是北约违背当初诺言一再东扩。本来,像俄罗斯这样的大国,完全可以在谈判桌上摆明自己的合理诉求。美国也好,北约也罢,更该听一听俄罗斯同事说些什么,并给予恰当的回应。可有关北约东扩问题等等,哪怕美俄总统会晤,也曾完全无法解决。
当地时间2021年6月16日,瑞士日内瓦,俄美首脑峰会举行,俄罗斯总统普京和美国总统拜登举行会晤然而,双方都该明白,通过军事手段得不到的东西,在谈判桌上难道就能够得到吗?还是要从本质上探求俄乌冲突的缘起。梳理俄乌冲突本身的历史经纬和现实中的大国博弈,同时,俄乌双方都该明白,自己与对方是斯拉夫兄弟。哪怕泽连斯基要更改东正教圣诞节的日期,他还不是照样在美国总统拜登访问基辅时,陪着去了东正教修道院?换言之,俄罗斯与乌克兰之间,是否该化干戈为玉帛?乌克兰与北约之间是否该少一点互相利用?这都是目前急需破解的课题。在笑饮看来,泽连斯基希望与中国最高领导人会晤,这意味着什么?起码意味着他认为俄乌冲突未必不能政治解决。尽管乌克兰国内立法,不再将普京视为可能的谈判对象,可俄乌一旦有得谈,一切终究会好起来!泽连斯基不该不知也!