《资治通鉴》评说

版权说明:欢迎非商业赢利目的转载转贴我的文章。转载转贴时请注明唵啊吽笔名和博客链接。
个人资料
唵啊吽 (热门博主)
  • 博客访问:
归档
正文

陈昌福|上海致公堂与致公建党

(2024-12-15 07:06:44) 下一个
上海市社会主义学院学报 2024年12月12日 03:04
Image

陈昌福

上海市社会主义学院原副院长,教授,中国致公党上海市委员会原副主委

 

 

摘 要

根据近些年来陆续搜集到的资料,建构百年前上海致公堂在致公堂改堂为党进程中的基本史实,从而弥补了以往致公建党史研究中偏于北美(黄三德)、香港(陈炯明)之不足,并据此提出上海致公堂在致公建党史上是与北美、香港并列的“三大策源地之一”之说。

 

关键词

改堂为党;设堂;建祠;立纲;制旗;举魁

 

 

阅读导引

一、赵煜与上海致公堂

二、唐绍仪与五祖祠

三、赵煜、唐绍仪与致公建党

四、上海致公堂与民治党

 

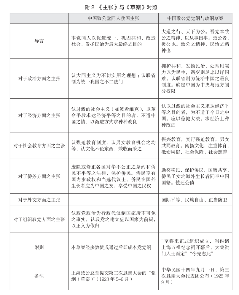
1923年10月10日,由五洲洪门第三次恳亲大会代表团签署的《洪门组党章程》规定:“金山致公总堂为海外筹备洪门组党总机关”“上海致公堂为海内筹备洪门组党总机关”。对于上述两项规定,今人对金山致公总堂的诠释较多,而鲜有论及上海致公堂的参与。其实,上海致公堂在百年前致公建党过程中,以它提交的第一份“党纲草案”和拥戴唐绍仪角逐“党魁”这两大作为,成为它与北美(黄三德)、香港(陈炯明)三足并列的致公建党策源地之一。如果当年不是由于时局的影响和上海致公堂策略上的应对失误,那么,以五祖祠为驻地的上海致公堂就是中国致公党的总部,曾经是中华民国首届内阁总理的唐绍仪就是致公党的首届总理。当然,历史没有“如果”。

本文试图在现有史料的爬梳整理的基础上,建构上海致公堂与致公建党的一些基本史实,希冀弥补以往叙述建党过程偏于北美、香港之不足。

 

一、赵煜与上海致公堂

“中国致公党历史需要追溯到其前身——美洲致公堂。”美洲致公堂系洪门的一个支脉,在洪门谱系中,属于二房洪顺堂。根据洪门内部的传说,“自从火焚少林寺,五祖各省去起义”“五人分开一首诗,身上洪英无人知。此事传来众兄弟,后来相会团圆时”。嗣后洪门便按五祖分房,各立堂号,开枝散叶,布于海内外。按洪门习惯,海外洪门称堂,如洪顺堂、致公堂;海内称山,如南华山、五圣山。所以从名称上看,上海致公堂是由海外洪门在上海筹建的堂口,不是本土的洪门“山头”。从时代背景看,上海致公堂的建立与致公建党有关。

洪门原为天地会对内的称呼,后演变为天地会的代称,哥老会、三合会(又称三点会)皆其分支。天地会本是国内明末清初的秘密结社。19世纪50—60年代,随着大批华工被当作“猪仔”送往美洲开矿、筑路、垦荒而播迁美洲。太平天国运动失败,又有大批将士逃往美洲而迅速发展。在美洲众多的堂口中,致公堂的势力最为雄厚,总堂最大,人数最多,华侨列籍致公堂者占十之八九。

上海之有洪门山堂,是在鸦片战争后。1843年上海开埠,国内帮会势力也随之来上海发展。太平天国运动期间,洪门势力达到极盛。但“人数虽多,然犹散漫无纪,全听命于海外”。1853年夏,在太平天国和闽南小刀会起义的影响下,上海的洪门分支小刀会发动起义,1855年2月起义失败。洪门在清政府的严查、打压下很难开展活动。而原来在运河与长江中下游活动的青帮势力,开始大规模地进入上海,并逐渐取代洪门,势力几乎覆盖上海。在青帮势力的钳制和排挤下,在中华民国头十年左右时间里,在上海,叫得出名号的洪门山堂几乎没有。

辛亥革命,中华民国成立,共和草创,国内人士纷纷组织政党,一时间组党风起云涌,政党林立,如雨后春笋,总数达三百以上。“洪门人士之有识者,亦知在民国时代,政治公开。洪门宜将秘密会社之行动,光明磊落组织为政党”,为巩固共和,推进民主政治作出新的贡献。

从现有史料考察,海外洪门建党“其最重要之举为建先烈祠、组织政党、统一机关三大端”,其运作轨迹是:

注册立案,成为正式社团—公开亮相社会,举行洪门恳亲大会(由“美洲”扩大为“五洲”)—整顿组织、统一思想—制订党纲、选举党魁—改堂为党—完成建党。

南京临时政府成立,加拿大维多利亚与美国旧金山的致公堂几乎同时派出代表回国,要求在国内立案,注册成为政团,参加国内政治活动。1915年8月,旧金山致公总堂公举黄三德为“游埠专员,付以‘统一党政、扩张党势’之任”。1916年12月,“三德赴北京,见黎元洪,准洪门立案,民六年(1917年)回广东,见省长朱庆润,又批准洪门立案”“批准为正式开明社会”。

根据1916年12月中央政府批准的洪门《呈奉内务部请予立案具文》美洲金山致公总堂决定“于广州、上海各设致公分堂一所,专为结合华侨团体,提倡祖国实业,以发展新邦、巩固共和之初步”。1917年8月,黄三德租定广东省城西关谷埠三圣宫新街五号三楼为(广东致公堂)筹备处,同时“倡建五祖祠”于广州。旋以粤局纠纷,碍于进行,于是改“向上海购地建筑”。而在广东“设致公分堂”一事也未见有留存的图文资料。

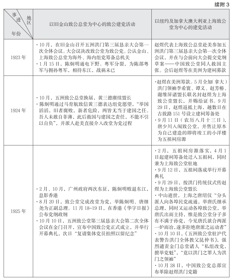
1922年4月,广东上空战云密布,山雨欲来。黄三德离开广东返回美国,决意在海外筹备建党。1923年10月,在他的主持下,举行了致公建党史上关键的一次恳亲大会——第三届五洲洪门恳亲大会。正是这次大会把改堂为党提上了议事日程。这次恳亲大会不仅其规模从第一、二届的“美洲”洪门恳亲大会扩大为“五洲”洪门恳亲大会,而且由于“筹备进行颇费时日,旋于民国十四年(1925)再在金门开全体大会”。一次会议整整延续两年之久,方始达成改堂为党目标。

黄三德返美组党的同时,1922年春,澳洲洪门领袖黄柱返国,谋求洪门在国内发展,与滞留在香港的赵煜〔1887年11月15日(农历丁亥十月初一)生于广东新会三江,1975年2月13日在上海逝世〕相识。1906年7月,赵煜在其美国的兄长赵庆帮助下,赴美半工半读,在美加入致公堂。1908年他在美国加州十枝列(伯克利)组织“求是学社”研究国事。1909年,孙中山第三次赴美宣传革命、募款与发展同盟会。是年冬,由孙中山作介绍人与主盟,吸收赵煜等十余人加入同盟会。1911年6月,美洲致公堂与同盟会两大组织联合成立“筹饷局”,公推赵煜、黄苏芸、张霭蕴与孙中山为筹饷局宣传员,游埠募集经费。武昌首义,芝加哥同盟会发起购买寇缔司式(Cutis)飞机六架,支持革命。是年11月12日,赵煜随机队抵达上海。1912年,广东省临时议会成立,赵煜被选为广东省临时议会代议士。1913年8月,龙济光入粤,解散议会,赵煜脱离政界,旋即再次赴美。1920年赵煜返国,滞留香港,与港商陈良举组织《求是周报》社,发刊《求是周报》,“以宣扬洪门固有道德,针对时政之弊为旨。草创之初,凌伯静、赵仲光由广州来,马延远盟长由加拿大来,黄士衡博士由成都来,赵烛庭硕士由澳门来。此皆当时硕彦,黾勉同心,共同努力,遂得风行五大洲”。1922年10月,澳洲及纽丝兰洪门在悉尼召开洪门恳亲大会,黄柱邀赵煜与会。这次会议议决“设立中国致公总堂于上海,公推赵煜为负责人,主持一切,并议决澳、纽两地昆仲每人额捐澳金一镑以上,为组织总堂之用”。会议结束后,赵煜返港。12月间即偕黄士衡、凌伯静在上海新闸路辛家花园10号设立致公堂筹备处。厥后,黄士衡介绍黄凤华博士、吴倚沧硕士、陈菇玄硕士等参加工作。

1923年9月,赵煜偕黄凤华博士代表上海致公堂,并受檀香山、澳洲、纽丝兰、古巴、尖尾架、菲律宾等各地总分堂委托为全权代表,出席五洲洪门第三次恳亲大会。与会前,赵煜作了充分准备。主要有:一是从社会精英中招贤纳士,“联络人才”,壮大上海致公堂的力量。据凌伯静、赵煜《致加属同志书》,“自上海机关(指致公堂)设立之后,国内优秀分子加入本党者,实繁有徒”,如陈逸凡、黄剑平俩硕士(美国哥伦比亚大学毕业生)、黄凤华博士(亦美国哥伦比亚卒业)皆是也。陈逸凡、黄凤华俩君(当时在京中)为该党联络人士,“尽力为洪门宣传”。又拟举黄剑平(兼任沪上南方大学教授。课毕始行),赴汉赴湘,担任联络及宣传之职务。二是草拟党纲草案,于恳亲大会举行前数月分发海外各洪门堂口,“各昆仲披读之下,十分欢喜”。“加拿大致公堂”在接到党纲草案之后,爰集昆仲开全体大会讨论,“皆谓极为适合”,并寄希望于上海致公堂,“毅力运动,俾成正式政党,以达爱国之目的”。一时间“海内外来信赞成上海机关所拟之党纲草案,纷至沓来”。

为了开好五洲洪门第三次恳亲大会,早在6月间金山大埠致公总堂、域多利埠致公总堂就联合发布了《致公总堂重要通告》:“本年阳历十月十日举行恳亲大会,召集海内外五房昆仲共定党纲,组织政党并订期建筑五祖先烈祠,以定洪门之大计,植万世不拔之基础,为促进统一南北之张本,经本总堂召集会议,公议从新一律注册,将姓名籍贯存据,共享党员一切权利……洪门昆仲一体周知遵照施行,特此布闻,中华民国十二年六月二十二日。”8月20日,域多利埠致公总堂又单独向其所属各分堂《特行布告》:“为布告事,现接金门致公总堂函开,双十节恳亲大会时期在迩,仰即布告坎(加)属各分堂选定代表,将相片寄来报关,免至贵代表进关时被他阻留等因……仰各分堂迅速遵照办理”,足见加拿大致公总堂对开好这次恳亲大会的重视与支持。

与此同时,黄三德、康洪章在1923年10月3日至10月20日间的《大汉公报》上连续刊出署名文章《与洪门昆仲商榷书》(黄三德)、《洪门进行计划书》(康洪章),为开好这次大会进行动员和部署。

接着,10月12日《大汉公报》发表《祝金门致公总堂第三次恳亲大会》,就这次会议的“建祠、组党”两大议案进行“论说”:“自金门致公总堂发起‘筹建五祖先烈祠于广州、上海等处,次第兴办实业教育诸大端,推行洪门救国之计划,惟事体重大,曾经开第一第二次恳亲大会,召集各地致公堂代表,修订致公堂根本章程及筹建先烈祠章程,以资遵守而策成效……旋以国内事故,粤局频变,不能不考量从事。而洪门救国之计划亦应时势之需求,为联合群众之政治运动,于是有组织政党之议。今者,第三次恳亲大会关于建祠组党两大议案,由代表团共同讨论,以策前途之进行。建筑五祖祠,所以表扬洪门革命诸先烈之功勋,留为万载之纪念,组织大政党,所以表示洪门团体纯正之党纲,参与共和政治之活动,洪门救国之大计划,自此贯彻利国福民之本旨,实为中国历史上政治社会之新纪元也。”

第三次恳亲大会就是在这样一种团结齐心和期待的气氛中拉开序幕的。正如明义在“本馆论说”中所描述的:“各国致公堂特派代表赴会,同襄盛典,仪式之隆重、英精之济济,为开会所概见,洪门团体之事务、人心之趋向、党务之发展,尤为此次恳亲大会之唯一表征。”

这次会议,上海致公堂由于会前准备充分和上海城市的特殊地位,获得了大会的肯定和信任。其一,会议确认“上海致公堂为海内组党筹备总机关”。决定在上海“购地建(五祖)祠”,公推赵煜、黄凤华为正、副总理,负责筹议建祠事宜。其二,“当日恳亲大会决议组党案,各代表诸君推举黄凤华博士、谭宣三君、赵煜君将上海致公堂党纲草案,再三删订,作为洪门政党总纲草案,派赵煜、黄凤华游埠,征求各公堂叔父昆仲同意,随时即行公布。”其三,“惟是组织政党之举,断不能稍缓须臾。俟上海祠成而后,着手办理政党事宜。”

不难看出,上海致公堂若是落实了这三项任务,基本上也就达成了致公建党的目标,实现了这三项任务也就完美地为致公建党的轨迹:(设堂)—建祠—立纲—组党画上了句号。更重要的是,这一轨迹显示出致公建党从一开始就没有仿照西方政党的创建模式,而是有着自己的理念和适合“堂”情的路径:

第一,致公建党一个不可忽视的内驱力是民国时代洪门继续存在和发展的需要及其“应办之步骤”,从一开始就不完全是在创建一个新的现代意义的政党,而是“改堂为党”,是“组党”,所以致公建党的核心理念是一个“改”字,一个“组”字。所谓“建党”只是广泛意义上的表述。

第二,建祠的内在诉求是寓认同和弘扬先祖崇拜的心理文化于纪念洪门先烈巍巍功勋之中,凝心聚力,推进“改堂为党”的进程,彰显出洪门爱国革命的如磐初心和鲜明的洪门文化品格。

第三,以设堂为筹备组党总机关,以建祠为组党重要路径和手段,以组党为建祠的价值取向,以立纲牢植组党的根基。

设堂、建祠、立纲三者相辅相成,达成组党目标;三者聚集上海,足见上海致公堂在致公建党中的地位和作用。万事俱全,上海致公堂在致公建党进程中,就差“问鼎党魁”这一步就功德圆满了。

 

二、唐绍仪与五祖祠

五洲洪门第三次恳亲大会于11月4日闭幕。会后,赵煜、黄凤华、谭宣三即赴墨西哥、古巴、尖尾架等致公堂所,为建祠募款。1924年4月折回纽约。“赵在纽约,特商请其老友潘应霖博士及严仲如工程师来晤,遂由梅宗炯盟长主持加盟典礼,随即请潘前往欧洲、南非、印度、缅甸、南洋各地”,继续为建五祖祠募款。

同年5月22日,赵、严由纽约赴加拿大。全加洪门领袖李希寰、谭义、赵芳椿、李汝等诸盟长“联名封赵煜为盟长,赐给证书,以广招贤才,勠力报国”。1924年9月29日,赵煜乘加拿大邮船抵达上海。越数日在古拔路(今富民路)151号成立建祠筹备处。各国之建祠代表汤龙骧(澳洲)、李期道(纽约)、林德绪(加拿大)、陈益三(菲律宾)、谢维屏(墨西哥)、邓灿、张景山(檀香山)等洪门大埠公堂代表络绎来沪,各地募得的建祠款项也相继汇来。由是开始选址购地建祠的程序。

这时,寓居沪上的唐绍仪,不仅于1924年9月入闱洪门,而且愿意将其坐落于法租界海格路476号即将竣工的三层砖木结构小洋楼售让与五祖祠,以促其成。唐绍仪何许人?唐绍仪(1862—1938),字少川,广东香山唐家湾人,为1874年第三批留美学童,1881年奉命回国入仕。在辛亥革命前的25年,在清政府为官,从九品小吏逐级递升至朝廷一品大臣。辛亥革命,南北议和,唐绍仪原本作为北方袁世凯的全权代表开始支持并参加孙中山的革命事业。中华民国成立,出任第一任内阁总理(1912年3月13日),推行责成内阁制而为独揽大权的袁世凯大总统所不容,旋于6月16日辞职。1914年4月在上海创办金星人寿保险有限公司,自任董事长,名为经商,实则与政商要员“一炉而冶”。围绕“金星”凝聚了一批政界人物,以唐绍仪为领袖。因此,在当时就有“金星系人物”之称。在讨袁与护法斗争中,唐绍仪与孙中山有过重要合作,并在1917年被孙中山特任为中华民国军政府财政总长,但未就职。后为军政府七总裁之一。自1920年孙中山第二次开府广州后,唐绍仪因治国理念、选举总统、出师北伐等政见与孙中山歧异而日渐疏远。1922年6月16日,陈炯明所部粤军“兵变”,唐绍仪退居香港,翌年移寓沪上,退闲隐居,但仍关心国内政局。

1925年2月3日,赵煜在付清第一笔购楼款后,随即请建筑商负责楼宇上盖(建筑工程用语。一般理解为在一处设施上方区域,开发建设另一设施,上方设施的定义为“上盖”)工程,以完其未竞者。3月31日,赵煜撤销了古拔路151号筹备处,迁入海格路五祖祠办公,并以五祖祠兼作上海致公堂驻地。5月21日《大汉公报》以《五祖纪念祠落成》为题,对即将落成的五祖祠外貌作了如下描述:“五祖纪念祠之面,平排四座,五柱擎天,表示五祖功业,炳耀环球也。”“右方有平台凸出,上绕铁栏,其下即东向之正门。此门入即长廊,正门外有大草场,面积几及百井。”7月12日致公堂向唐绍仪交清购楼款。9月5日上海《申报》报道“(五祖祠)兹已工程完竣”。五祖祠占地2亩1分7厘(约合1362.47平方米),一二楼为办公及栖息用房,三楼设神坛祀奉五祖及所有洪门列祖先贤,楼房前有宽敞草坪,植以花草树木,楼房后建有平房若干。9月12日(农历七月廿五日,清初洪门先烈在湖北襄阳龙虎山誓师起义的日子),五祖祠举行开幕典礼。

9月15日《申报》以《上海五祖祠开幕纪》为题,作了报道:“海外华侨致公堂团体,在本埠海格路创建之五祖祠,经于昨(十二)开幕,寓沪名流、到会者有唐少川、张君劢、张其煌、江天锋、莫克明、潘公弼及西报记者雷特等,共五百余人,非常热闹。十二时开幕,由总理赵煜报告建祠情形,及洪门有功国家历史,继由严仲如宣读各界祝词,贺电数百通,随由主席(注:潘应霖)请唐少川先生演说。谓:幸逢今日五祖祠开幕盛典,观各方祝制贺电,海外为多,足见致公堂团体之伟大,势力之雄厚,且五大洲均派有代表回国,足见对祖国之倾向,此甚望致公堂团体,能为国家出力云。继由张君劢演说……次由谢百英、潘公弼、莫克明、吴纪舜、马小进、江天锋、卢炜昌等相继演说。最后由赵总理答谢来宾……自开幕至散会,皆以活动影片摄成画片三幕(注:由长城影片公司摄成电影),极称一时之盛。”

9月29日,致公堂檀香山盟长邓灿依照洪门传统仪式,在刚落成的五祖祠,授赵煜为上海致公堂盟长,确认了赵煜的盟长权位和上海致公堂的公堂地位。

值得注意的是,上海五祖祠从购地、鸠工到举行落成开幕,只用了短短七个月左右的时间。何以如此快速而平顺?其中一个决定性的因素,是唐绍仪让出了原为自己在法租界海格路建造的即将竣工的小洋楼,在地理位置与工程预期上都比较理想。赵煜只需在此基础上请建筑商“上盖”工程便可告成。所以五祖祠的建造,实际上并没有按照恳亲大会原先的设计要求,平地起楼。从建祠的本身而言,它佐证了黄三德当年对五祖祠是“将旧屋一间,略事修葺”的质疑。至于是不是“旧屋一间”,还是即将竣工的小洋楼,则是另外一个问题。但从赵煜于1925年2月3日付出第一笔购地款项后,便于4月1日迁入“小洋楼”正式对外办公而言,当时的这幢小洋楼是处于可以使用状态的。

 

三、赵煜、唐绍仪与致公建党

五祖祠的顺利建成明显得益于唐绍仪力促其成。那么,唐绍仪为什么愿意让楼以促成“五祖祠”建祠其事?现有的史料无法说清“为什么”的主观动机,只能从结果去逆向探究。

其一,当然是与“俟上海祠成而后,着手办理政党事宜”直接有关。当时的舆论认为“建祠一事,无论如何艰辛……尽可以购地鸠工……”,惟是“组织政党之举,本我洪门昆仲救国精神,亦我洪门先烈复国伟绩,断不能稍缓须臾”。其二,借“堂”出山,重返政坛,这是唐绍仪作为一位政治家对于1922年“陈部兵变”引发的政局形势变化与走向的能动反应。

1922年6月“陈部兵变”,兵变后粤军分裂成反孙的陈炯明部和拥孙的许崇智部,(国民)“党内部亦行分裂”,于是海外“华侨之有(国民)党籍者亦裂为陈、孙两派”。1923方年1月,孙中山联合滇桂军将陈部粤军逐出广州,陈部粤军退据惠州与孙军相持东江,各调和无效,一时广东“危机四伏,战祸犹未已也”。

1924年10月23日,冯玉祥发动“北京政变推翻直系曹(锟)吴(佩孚)政府,电请孙中山北上共商国是,以谋和平统一中国”。11月13日,孙中山离开广州,抱病北上,与此同时,主张“联省自治”的西南诸省,鉴于“曹、吴武力失败,联省自治当能实现”“则专望段芝泉(祺瑞)早日组织联省政府”。1925年2月24日,云南唐继尧通过媒体表达,以为解决现时政局,“仍非恢复南北对等和议之方式不可,然欲求对等,必先西南有一强有力的政府……现时西南诸省中,足为西南政府之策源地者,非粤莫属”。唐继尧进一步提出“以粤政还诸粤人”“表明其无利广东政权之心”。这里唐继尧所谓“以粤政还诸粤人,其意未始不属于唐绍仪”。媒体还透露,对此,“蛰居沪上之唐绍仪氏,亦有预闻。盖唐绍仪年来对于中央政局,认为无从着手。惟对于桑梓情深之广东,尝有披髻缨冠之念”。正是这“桑梓情深”,促使唐绍仪萌生“回粤主持政局”之念。于是,一方面选派其秘书苏理平两次赴汕头……征求陈炯明同意;另一方面与沪上之联省派议员章炳麟、褚辅成等“日聚议于其(虹口)老靶子路(今武进路)之公馆,谋所以解决政局、解决广东之法”。

“惟唐绍仪此次出山,究采用何种策略?人民尚不能无疑”。媒体分析:“如果唐绍仪以求孙系军队妥协而登场,则是唐氏为继承孙文之地位而来……人民安能不加反对。若消灭孙军之实力,则唐氏又果挟何种实力而来。若联滇唐(继尧)而来,则滇唐将来对于孙军,又采如何态度。况沪上举唐绍仪为国民党总理之说甚嚣尘上……”看来这三种策略各有其不足的一面。

1925年3月12日,孙中山病逝北京,形势发生了变化。(国)“民党华侨一失重心,于是致公堂分子之稍具政治思想者,咸欲趁时组成政党”“然而国民党派有组织有首领,新组之党有组织而无首领,故其人数虽比民党多数倍(即以美洲而论,入致公堂者凡二十万)而卒未能巍然而成一政党,似与国民党抗衡者以此”。正是在这一历史背景下,唐绍仪选择此时“出山”,可谓正当其时。其最佳途径与方式也莫过于与致公堂结合。以唐绍仪的“声望及资格言,当无反对之理”。本着(联治)理念之相通,“惟桑梓情深之广东”,也许毋须用更多的理由去说明唐绍仪的选择。

由是唐绍仪之金星系,“分头派人向各埠民党疏通,举唐氏继任总理”;同时通过上海致公堂“运动各埠致公堂举唐氏出而主持”。可是,唐绍仪误判了形势。

其一,孙中山去世前并没有指定接班人。孙中山逝世后,虽然“民党要人多愿拥戴唐绍仪继任总理”,但1925年6月在广州举行的国民党中央执全会,则决定将广州大元帅府改为国民政府,选举汪精卫为第一任国民政府主席。在接着成立的国民党中央军事委员会中,汪精卫被选为主席,汪精卫成为国民党新军政领袖。仅仅隔了一年的1926年,蒋介石就成为国民党中常委会主席,国民革命军总司令,成为国民党名副其实的一号人物。唐绍仪“问鼎总理”大位,事实上无此可能。

其二,忽视了致公堂的对孙情绪。历史上北美致公堂曾积极支持并参加孙中山领导的辛亥革命,厥功甚伟。中华民国成立,洪门致公堂仍然是一支不可忽视的力量,然而由于孙中山在致公堂要求回国注册立案、组织政党、参与国内政治等问题上的处理;1922年“陈部兵变”后孙、陈相持东江、战祸未已;1924年1月国民党“一大”确立的“联俄、联共、扶助农工”三大政策;1924年10月西关商团事件等一系列事件在华侨中产生的负面影响,海外华侨“群致其希望于陈(炯明)氏也”。“惟是致公堂分子多有不满于孙党。今见唐氏欲合两派(指举唐继任国民党总理,同时主持致公堂改堂为党)一炉而冶,遂多拒绝唐派之运动者。”

其三,真正让唐绍仪谋划落空的是陈炯明在黄三德的支持与合力下直接介入并促成致公改堂为党。黄三德(1864—1946),广东台山人,早岁加入三点会,1897年任旧金山致公堂盟长,1904年陪同孙中山在美国宣传革命,1916—1922年回国进行洪门组党、建五祖祠、兴办实业,1920年末任粤军总司令部顾问,与陈炯明有过彻夜相谈,深知“为洪门再建功勋”“是老友心期”。陈炯明“心期”什么?没有留下文字记载。但从黄三德于1922年4月离粤返美,途经檀香山并出席当地致公总分堂的欢迎会上的演说词中,可以窥知其“心期”是“洪门继续存在发展”。黄三德说:“我洪门以反清复明为宗旨之秘密组织,暗中运动,传至二百数十年之久,今日得达目的。”今“党禁已开,我洪门团体之大,组织之坚,历史之久远,人人知之。当然要扶助之,使之继续发展,乃能力争上功。表现其手造民国之资格于社会上永垂芳誉。……我洪门实有继续存在发展,及表扬赞助革命功绩之必要”。在演说中,黄三德进一步向与会致公总分堂人“略陈”其“洪门继续存在发展所应办之步骤”,以及“改良洪门仪式,完成政党政纲”;在上海“组织中央机关”;“设立大报馆于上海,鼓吹洪门宗旨”。不难明白,彼时黄三德看好的是“上海”!

1922年黄三德离粤返美,1923年在由他主持的五洲洪门第三次恳亲大会上虽然确定了建党的明确目标,有了党纲草案,成立了筹办机构,但没有明确的领袖人选,可谓“有组织而无领袖”。而此时的陈炯明虽有一定资历和声望,但自经历了“六一六”兵变(特别是经历了广州政府两次东征之后),正苦于无可依托的有力量的组织实体。所以陈炯明在闻悉第三次恳亲大会议决改堂为党的信息后,即于1924年2月指示他的亲信马育航致信黄三德,表达组织华侨政党的意愿。信中说:国共两党“两皆无当于建国之任,吾人未敢菲薄,以后救国与建国之责任,不能不仍引以自负,基此意志,仍有运用大党之必要……”陈炯明这一诉求与洪门致公堂改堂为党设想一致:洪门改堂为党需要一位旗帜性的人物,而当时“在中国没有比陈炯明更为华侨所知而尊敬的人”;陈炯明也需要洪门的支持,组建政党,东山再起。由是,陈炯明随即派出了代表赴美联络建党事宜,直接介入改堂为党过程。据1925年4月22日香港《华字日报》援引《加拿大通讯》一则消息称:“2月18日,加拿大首都维多利亚(即域多利)致公堂各华侨……因闻陈炯明……有代表陈应权、肖少石抵埠联络侨胞,遂于是日开全埠侨民欢迎大会。到会者千余人,首由陈等人说来意,次由华侨各界领袖演说,大致皆主张结合华侨新团体以应付国事。在场者多数赞成,乃即席议决要案五项:(一)华侨赞成联省自治;(二)举陈炯明为新党首领组织政党;(三)筹助粤军饷;(四)设立航空学校;(五)选派代表回国征求陈氏同意。”1925年7—8月间,陈应权又和林荣石两人代表陈炯明赴美,与致公总堂诸公开会讨论此事。几经商榷,始将各项计划议定,同时加拿大、墨西哥、古巴、美东各公堂亦有同样之筹划,佥以为政党之组织刻不容缓,应于陈先生归国之前将党魁选出以飨众望。因此,“致公党遂于(1925年)八月二十日成立,公举陈竞存(炯明)先生为党魁,并择定今(1925)年十月十日正式开幕”。10月10日致公党举行“开幕典礼”。9月2—3日《大汉公报》以《洪门实行组党》为题,先行公布党纲草案。11月18—19日,由五洲洪门第三次恳亲大会代表团署名在香港《华字日报》以《致公堂改组政党之近讯·党纲经已脱稿》为题正式公布党纲。至此,金山致公堂达到了改堂为党的预定目标,完成了致公建党的第一次飞跃——从会党转型为政党。

“金山”这边在陈炯明派出的代表直接介入下,迅速达成了“改堂为党”目标,而“上海”那边赵煜还在按“祠成组党”的步骤进行中。1925年4月18日,《大汉公报》以《五祖祠与洪门》为题发表“论说”,为上海致公堂“改堂为党”造势:“洪门在沪上建五祖祠,赵煜先生数年之奔走……近又得唐少川先生(唐公于去年八月十三日加入洪门)之资助,廉价让出地址,遂观成有日”“欢欣雀跃”,8月9日上海建祠董事局第三次会议“通过以乌、红、赤、白、绿五色直排为洪门党旗”,继之又于9月间发布《党旗制定法》通告,正期待下一步“洪门改组政党……总可成为事实”而信心满满之际,不意金山致公总堂“改党消息及沪”,上海致公堂“闻之,大哗。盖旧金山致公总堂此举,事前并无所闻。上海致公堂既不能杜绝于先,又无术挽救于后”,遂于10月10日发布《五洲致公堂驻沪代表敬告洪门全体叔父昆仲书》,以1923年五洲洪门第三次恳亲大会议案《洪门组党章程》为依据,强烈谴责旧金山致公总堂“滥改党名”“擅举党魁”“竟以洪门之罪人,为洪门之领袖”。同时,又在上海《申报》1925年9月21日刊登一则《辟谣广告》,声称:“报载致公堂举陈炯明为总理并无此事。特此辟谣。”

作为回应,驻美金山五洲中国致公党总部于1925年10月28日在美洲《大同日报》“宣布革除赵煜洪门党籍”:“赵煜伪造种种事实,遍发传单,大犯洪门法律,应即革除赵煜洪门党籍,以儆效尤,此布。”

继之,又在11月间的上海《申报》刊登一则《驻美金山中国致公党总部辨正启事》,就“擅举党魁”这一指责进行辨析,全文如下:

“阅上海申报九月念一日登有辟谣广告一则,不胜诧异。本致公党改组政党,根据民国十二年五洲洪门第三次恳亲大会代表团代表议决组党案,九月一日由五洲致公总堂公布党纲政纲,举定陈炯明为总理,各国致公堂一致赞同。已于十月十日在金山举行正式成立开幕典礼。中华民国政府代表叶可樑总领事、各界社团、各致公堂代表、陈总理代表肖少石等赴会致贺,所有开幕情形及陈总理肖像均刊载本党大同总机关报,中外感知。上海小部赵煜假借五洲代表名义,登报指为谣言,其立心实不堪问。须知,推举陈公炯明为总理系五洲四百五十余所之致公堂全体公意。由五洲致公总堂领衔推载……用登广告辨正,以息谣诼。”《启事》以明确无误的语言,有理有据为“党魁”产生的合法性作了辨析。

赵煜被革除洪门党籍,美洲致公堂口反应强烈,尤以加拿大域多利致公堂“更为愤激”。11月9日,驻加拿大域多利致公总堂《通告各埠致公总、分堂洪门全体书》,公开指责“五洲总堂未通函征求本属总分堂同意,竟自行组党举魁”“且将五洲第三次恳亲会议决,候上海五祖祠落成后召集组党案剔除不刊录章程内,为今日擅权私自组党地步,嫉才妒能,排挤严君如,反功为罪,布告革出赵总理党籍,其他种种破坏行为……是可忍孰不可忍也”。而在此之前,11月1日,墨西哥顺善两省致公总分堂,发出《征集公意紧要通告》(续致字第廿三号),就“大同日报登载革除其(指赵煜)洪门党籍此事”“即刻开全体大会……详细研究”“详细讨论”后,于11月6日致函金门中国致公党总部“要求贵总部于本月廿一日以前迅速登报恢复赵煜党籍”。11月4日,墨西哥俄沙侨致公分堂也致函金门五洲致公党总部暨列位执事,称:“大同日报所登革除赵煜洪门党籍之告白,十分离奇,令本部同人无唔惊骇”,要求总部“将赵煜罪状如何犯法”之“证据先行公布,然后革之方能合法”。

金门洪门“组党举魁”“几致洪门肇分裂之祸。堂务进行,大受影响”。对此,1926年1月5日香港《华字日报》以《致公党改组政党之各有意见》为题作了如下报道:

“海外洪门致公堂近因组党问题,发生破裂。美洲金山总堂则拥护陈炯明,而上海建祠代表则排视外间不明真相者,多为诧异,以为该堂素无政党习气,亦无甚政客从中鼓动,何以组党未成即有些景象。经记者四出调查,始知第三次五洲洪门恳亲大会代表议决组党案,其中有一条云:‘公认金山致公总堂为海外组党筹备总机关,又公认上海致公堂为海内组党筹备总机关’,味其文意,显然将金山、上海,划定鸿沟,分为两派,一向外发展,一向内发展。虽其下有两机关互相联络之文,然其不能同条共贯,已隐约言外。故拥陈未发生前,两派即有分道扬镳之势。近数月来上海与唐绍仪接洽,故有拥唐为总理之说,金山派则别树一帜,于是拥陈之议以起,由议论而成事实,居然正式发表,上海派以其未得本派同意,指为专擅,遂益鼓噪,直以文字公开攻击。金山派也不饶让,又以文字相辩论,此向来最团结之致公堂,忽由此分歧之所由来也。查金山总堂,素为五洲致公堂之领袖,自然有历史上之信仰与基地。然上海派近因建祠有功,也颇为一般人士所属望。今因此而意见不同,殊为可惜。现闻该堂有识之士主张调停,使两派牺牲成见,复合为一,期合群策群力,改组而成一大政党。”

党魁之争,最终是陈炯明取胜,唐绍仪出局。但如果不以胜败论英雄,这是上海致公堂在改堂为党的过程中继党纲草案之后,又一作为。一般说来,“党魁”和“党纲”乃是组建政党的必要条件和重要标志,如果再加上“设堂”“制旗”两条,从这个意义上说,上海乃是致公建党的策源地之一,当不为过。

 

四、上海致公堂与民治党

1925年9月,五祖祠落成,原定五祖祠落成的同时举行洪门恳亲大会讨论党纲及组党等事宜,都没有如期举行。五祖祠落成后,只是由檀香山茂宜埠盟长邓灿主持五祖神位升座,赵煜点火开光。整个过程就是一场纯粹的五祖祠落成、开光的庆典活动。

但是,上海致公堂和加美东、加拿大等区域的一些主要洪门堂口,并未就此放弃洪门组党事宜。1926年11月3日,全加洪门在温哥华举行第四次恳亲大会“相与筹商洪门大计”“由加属洪门建议,开五洲洪门大会于沪上,解决组党事务,融合内部,协力进行。明定党纲政纲改良入党手续,广罗英俊,以向外发展,将使洪门精神仍昔,前勋愈彰。与国家复生直接关系,则前途之发展当无可限量者矣”。这一建议是否落实,限于史料不得而知,但建议表明,由加属洪门牵头的北美、美东、墨西哥等致公堂口决意与中国致公党杯葛,以上海为基地另行组党的意图则是显而易见的。嗣后的上海致公堂“以建祠之事告竣,亟宜力谋党务之发展,如改组政党也,振兴实业也,编纂历史也,凡此计划,现正筹备,积极进行”。为谋求堂党复合,1931年,由中国致公党主导,在香港召开五洲致公团体各区代表会议,进行协调,但终因堂党双方各持己见,相持不下,遂无结果。“既感堂党之不能复合,于是堂之方面组织总干部”“作为组织政党之总机关”“从此长江方面以上海总部为策应大本营,以香港之西南总分部为犄角相呼应”“总干部成立后,随即于1932年派遣洪少植北上,以为与吴(佩孚)民联络”,但无结果,“于是乃于张君劢等各方面领袖,共同发起组织国家社会党,由张君劢等致函总干部”,总干部“以兹事体大”,经大会讨论,仅“准致公堂会员自由加入国家社会党”,彼此间“为同盟之友党”。不久,日本帝国主义疯狂发动侵华战争,国难当头,民族危亡,赵煜等上海致公堂人与全国同胞一道共赴国难,“改组政党”一事便告中辍。迨至抗战胜利,党禁解除。1946年,赵煜联手司徒美堂在上海组建中国洪门民治党,以五祖祠为民治党总部驻地,上海致公堂为民治党消融,由此终结了当年杯葛致公党的洪门堂口改堂为党的历史使命。

Image
Image
Image
Image

 

来源

 

本文载于《上海市社会主义学院学报》2024年第6期。转引转载请注明出处。限于篇幅,注释从略。

投稿地址:

https://shzy.magtechjournal.com,欢迎赐稿!

【引用格式】陈昌福.上海致公堂与致公建党[J].上海市社会主义学院学报,2024(6):132-150.

 

责任编辑:木 易

[ 打印 ]
评论
目前还没有任何评论
登录后才可评论.